Productivity and Self-Care App for Women with ADHD
Empowering women with ADHD to plan better, feel better, and connect deeper.
Objectives
Help women with ADHD boost daily focus and productivity through intuitive task planning.
Support emotional wellbeing via mood tracking and reflective journaling.
Foster a sense of belonging and shared understanding through community feature.

Designed & delivered in 12 weeks, from discovery to final prototype (Only IOS)
Our Team
- One Product Manager
- One Product Owner
- One Project Manager
- 4 UX/UI designer
- 4 Developers
My Role (End-to-end Designer)
- UX Researcher
- UX/UI Designer
- Content Designer
- Brand Designer
How I helped
I helped shape "Olivia" from concept to product by translating user research & emotional insights into a supportive app experience that empowers women with ADHD to plan, track, and connect.

User & Product Research

What Women with ADHD Struggle With
Difficulty focusing, organising, and completing tasks
-
Emotional overwhelm and self-doubt
-
Time blindness and inconsistent routines
-
Feeling misunderstood or unsupported by existing tools

Challenges We Aimed to Solve with Olivia
Create a supportive structure, not restrictive
-
Integrate emotional well-being into daily planning
-
Build a safe, relatable space for women with ADHD

Solutions We Delivered
Smart task planner with adaptive reminders
-
Mood tracker linking emotions to productivity
-
Community hub for peer connection and shared stories
How might we help women with signs and symptoms of ADHD, who may not have a diagnosis, to organise and structure their lives?
What Our Users Told Us
These quotes were collected from real user interviews conducted with women experiencing ADHD in different life contexts.

"People think I'm careless, but they don't see how hard I try to stay on top of everything."
Feels unsupported and misunderstood
Sofia, 51
High-school Teacher
Undiagnosed, Suspects ADHD

"Some times I forget simple things, like school pickups and it makes me feel like I'm failing."
Time blindness, Overwhelmed, Guilt and stress
Laura, 45
Single Mother of Two
Diagnosed

"I start my day full of ideas, but I keep jumping between tasks and never finish what I planned."
Finds herself distracted easily, fear of underperforming
Emma, 24
Art student
Recently Diagnosed
How Users' insights Shaped Olivia's Design
1. Lack of Awareness & Empathy → Educational & Reflective Design
Users needed to better understand ADHD and feel supported, not judged; But Olivia,
-
Integrated forum to share their experiences with others, to normalise their struggles
Designed an onboarding flow that explains ADHD traits in positive, relatable language.
2. Emotional & Hormonal Influence → Mood & Energy Tracking
Users couldn't connect mood and hormonal changes to productivity patterns; But Olivia,
-
Introduced a mood tracker and energy-level log integrated with task planning.
-
Created visual correlations between mood and daily task completion tracking system.
3. Difficulty Prioritising Tasks → Adaptive Task Planner
Users struggled to identify priorities and reorder tasks dynamically; But Olivia,
-
Designed a smart task planner that categorises tasks as Urgent, One-time, Routine, etc
-
Added drag-and-drop flexibility for daily reordering.
-
Included soft reminder logic that encourages adjustment instead of punishment for delays.


Market Positioning & Competitive Advantages
Unlike most productivity apps that focus only on task completion, Olivia bridges the gap between productivity and emotional well-being designed especially for women with ADHD.
It connects tasks, moods, and hormonal patterns to help users build self-awareness and balance, not just schedules.
By integrating empathy, and community support, Olivia transforms productivity into a supportive and human experience, making users feel understood not managed.

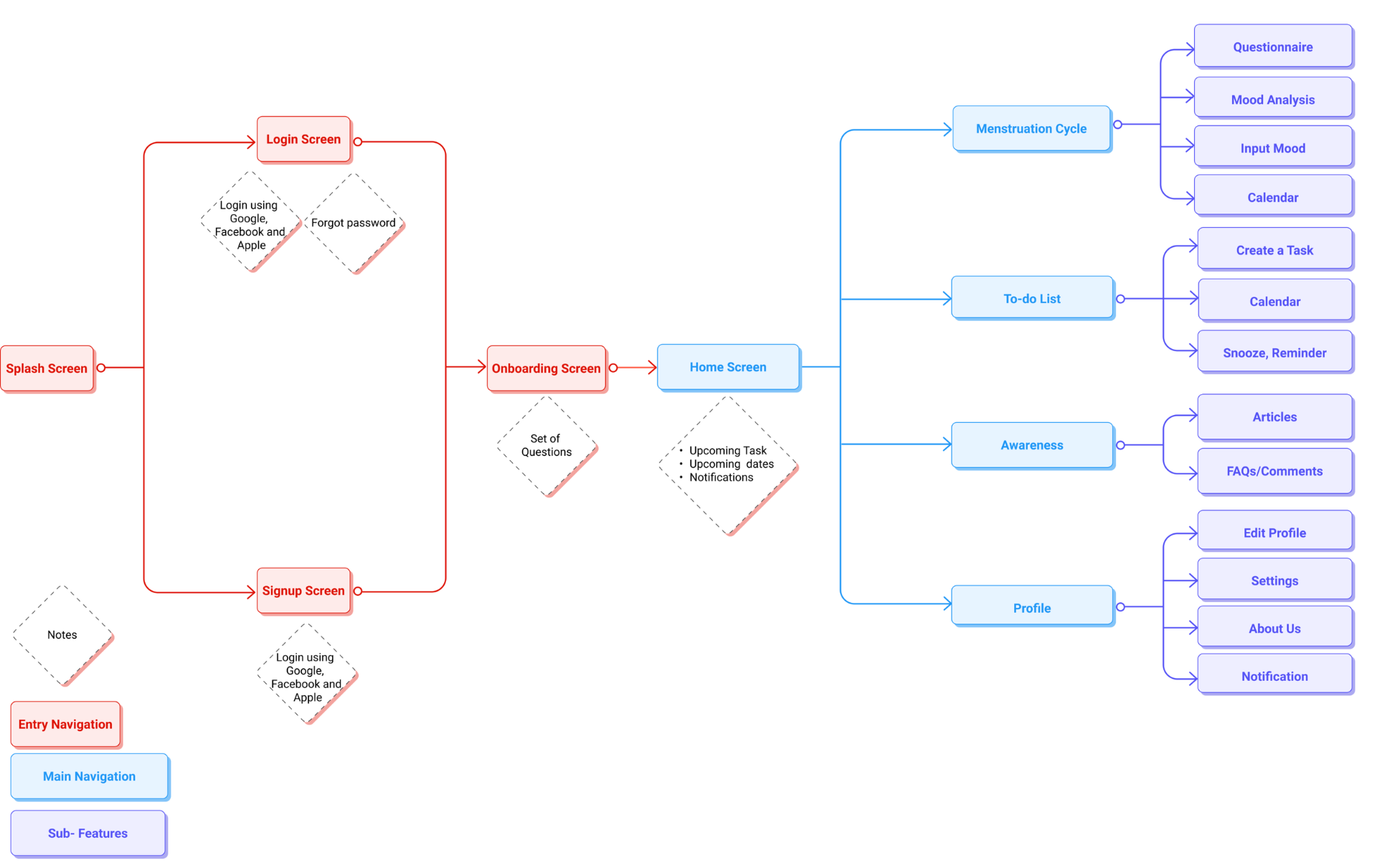
IA+ Wireframe + User Test
Information Architecture

Wireframe



Usability Test
To understand how users interacted with Olivia's core workflow, we conducted:
- Usability & Interaction test to Observe how they completed tasks
- Behaviour test to see How they felt throughout the experience
Frustration test to Recognise the Frustration & Aha moments during onboarding
-
Performance & Accessibility test to see How easily they could navigate and understand the app's flow





Visual Identity & Design
Accessibility

The design prioritises clarity, contrast, and inclusivity, ensuring that every user regardless of ability, can easily interact with the app.
Readable typography, balanced spacing, and accessible colour contrast were implemented to support visual comfort and usability across all devices.
Brand design evolution

Olivia's visual identity was built around emotional connection and trust.
We chose purple as the primary colour, representing wisdom, calm, and emotional balance, while evoking a sense of self-care and empowerment.
Paired with soft neutrals and clean layouts, creates a visual language that feels both warm and reassuring, perfectly aligned with Olivia's mission.
Design System & UI kit


MVP
Core features screen





Onboarding Journey
The onboarding flow was designed to make users feel welcome, understood, and supported from their very first interaction.
1️⃣ Welcome & Login
A clean and minimal login experience reduces friction and cognitive load.
Secure third-party sign-in options (Facebook, Google, Apple) were integrated to enhance trust and protect user data.
2️⃣ Know the User Better
After login, users complete a short, mandatory questionnaire that personalises their experience and supports future feature development.
Progress dots indicate the steps, creating clarity while maintaining engagement without skip option.
3️⃣ Tutorial & Guidance
A concise tutorial introduces the app's core features and value in a friendly, step-by-step way.
This ensures users start with confidence, understanding how to get value right away.
Know the User Better

Walkthrough Tutorial


Daily Planning & Task Management
- The app enables users to organise their daily routines through a smart, flexible calendar that supports weekly, monthly, and yearly views.
- Each task includes a time duration and a snooze option for reminders, allowing users to manage their day without stress.
- They can easily add, edit, or delete any task, ensuring full control over their schedule.
- On the Dashboard, users can see upcoming tasks alongside the number of days left until their next cycle, helping them stay informed and balanced.
- Small, quick tasks are displayed at the bottom of the screen, easy to complete whenever time allows, encouraging consistency and gentle progress.

Menstrual Tracking (User Scenarios)
The app supports two types of users:
Those who know their last period date can enter it directly, allowing the tracker to automatically predict the next cycle with clear monthly and yearly calendar views.
Those who are unsure of their exact dates, the app provides a guided input flow to record approximate information and generate reliable cycle predictions making tracking approachable, accurate, and inclusive for everyone.
Key Takeaways From the Journey

Empathy Begins with Understanding
Deep domain research on ADHD helped me design with compassion, accuracy, and user-centered insight.

Documentation Keeps Everyone Aligned
Clear, ongoing documentation prevented confusion as stakeholder priorities evolved.

Design Systems Ensure Consistency
Cliquez ici pour entrer du texte. Ea commodi consequatur quis autem vel eum iure reprehenderit qui in ea voluptate velit.

Communication Defines Collaboration
Setting clear response expectations early improved team workflow and reduced bottleneck.

Accessibility and Ethics Are Non-Negotiable
In healthcare design, user trust depends on privacy, inclusivity, and ethical UX choices.

Iterate with Purpose
Every test, challenge, and feedback loop refined both the product and my design maturity.
The Road Ahead
Conduct the regular Usability Testing
to validate real-world behaviour, gather feedback, and ensure the app continues to meet users' evolving needs.
Integrate Self-Care Guidance
to personalise self-care tips related to physical and emotional well-being
Enable Community Interaction
to encourage women to share experiences, build empathy, and foster a sense of community.
- to increase accuracy over time, adapting to each user's body and lifestyle changes.
- Extend this with mood and hormone pattern tracking, allowing the system to forecast emotional states and offer proactive tips or routines for mood balance and hormonal health.



